和其光电光纤测温系统通过我国国家电网项目现场验收

栏目:电网行业 发布时间:2019-12-25

12月24日,国家电网湖北110千伏金马智慧变电站,采用和其光电的荧光光纤测温系统,通过专家现场验收。和其光电荧光光纤测温系统抗干扰能力强,使用寿命长,可实现直接、在线、实时、长期、精准测量绕组温度,结合多参量采集分析,感知主变的运行和控制状态,进行状态综合评估和就地化预警,上送格式化数据。
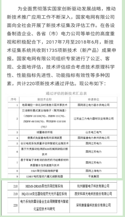
       和其光电是全球知名的变压器绕组光纤温控系统供应商。在2019年4月份,和其光电“HQ-E116变压器绕组荧光光纤温控系统”通过我国国家电网新技术评估,入选我国国家电网新技术新产品推广目录。